安徽省天易酒店管理咨询有限责任公司(安徽省旅游培训中心)现对“全省文化和旅游行业(旅游饭店)职业技能大赛相关服务”进行比选,欢迎具备条件的参选人比选。
一、项目概况
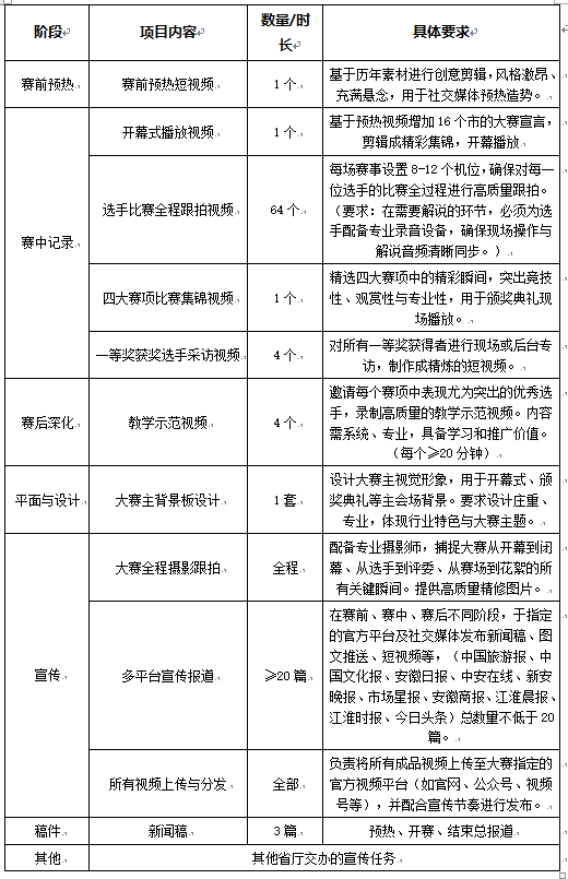
第一包:全省文化和旅游行业(旅游饭店)职业技能大赛拍摄剪辑及多媒体制作,预算为13.8万。
第二包:全省文化和旅游行业(旅游饭店)职业技能大赛灯光、音响、大屏及场地搭建,预算为7.2万。
二、服务需求
第一包:全省文化和旅游行业(旅游饭店)职业技能大赛宣传推广采购需求

服务要求与标准:
(一)团队专业性:需配备经验丰富的导演、摄像、录音、剪辑、平面设计师及文案策划团队。
(二)设备高标准:
1.视频质量确保画质高清(1080P及以上)。
2.音频效果要求为选手配备领夹麦克风等专业收音设备,确保操作解说无杂音、高保真。
3.使用全画幅单反/微单相机,提供RAW格式原片及精修JPG文件。
(三)内容质量:
1.创意性:预热视频、集锦视频需有创意构思,能调动观众情绪。
2.专业性:教学视频需逻辑清晰,镜头语言准确,能完整展现操作细节。
3.时效性:赛中视频(如开幕式、集锦)需具备快速剪辑和交付能力,以满足颁奖典礼等环节的时效需求。
(四)项目管理:合作期间配备专人,全程对接,确保沟通顺畅,按时交付所有成果。
项目周期覆盖大赛全程,具体分为:
(一)赛前阶段(接收地市素材后至大赛开幕前):完成预热视频制作与主背景设计。
(二)赛中阶段(大赛举办期间):完成所有现场拍摄、采访及部分紧急视频的粗剪。
(三)赛后阶段(大赛结束后约定时间内):完成所有视频的精编、教学视频录制、报道发布及全部资料的上传与交付。
第二包:全省文化和旅游行业(旅游饭店)职业技能大赛灯光、音响、大屏及场地搭建
全省文化和旅游行业(旅游饭店)职业技能大赛灯光、音响、大屏及场地搭建采购需求
三、投标人资格
1.符合《中华人民共和国政府采购法》第二十二条规定;
2.具有独立法人资格和有效的营业执照、税务登记证、组织机构代码证;
四、报名提交材料
1.标书一正两副,报价采用一次性报价(见附件);
2.单位法人营业执照等证件复印件;
3.法定代表人授权委托书(附被委托人身份证复印件)等原件;
4.类似项目经验证明材料如合同复印件等(需提供项目服务方案)。
5.比选文件的密封和标记:投标人应将文件用封套加以密封,在封口处粘贴密封条。
五、项目报名费
每包200元,报名后领取比选文件。
六、截止时间
本项目需提前预报名。
报名截止时间:2025年11月5日上午11:00。
递交比选文件截止时间:2025年11月8日上午11:00。
七、地点及联系方式
合肥市包河区包公街道徽州大道272号安徽省旅游培训中心403室
联系人:张佳佳;夏天宇
电话:0551-62526093;0551-62526087
2025年11月3日